Instance Verification Kit (IVK)
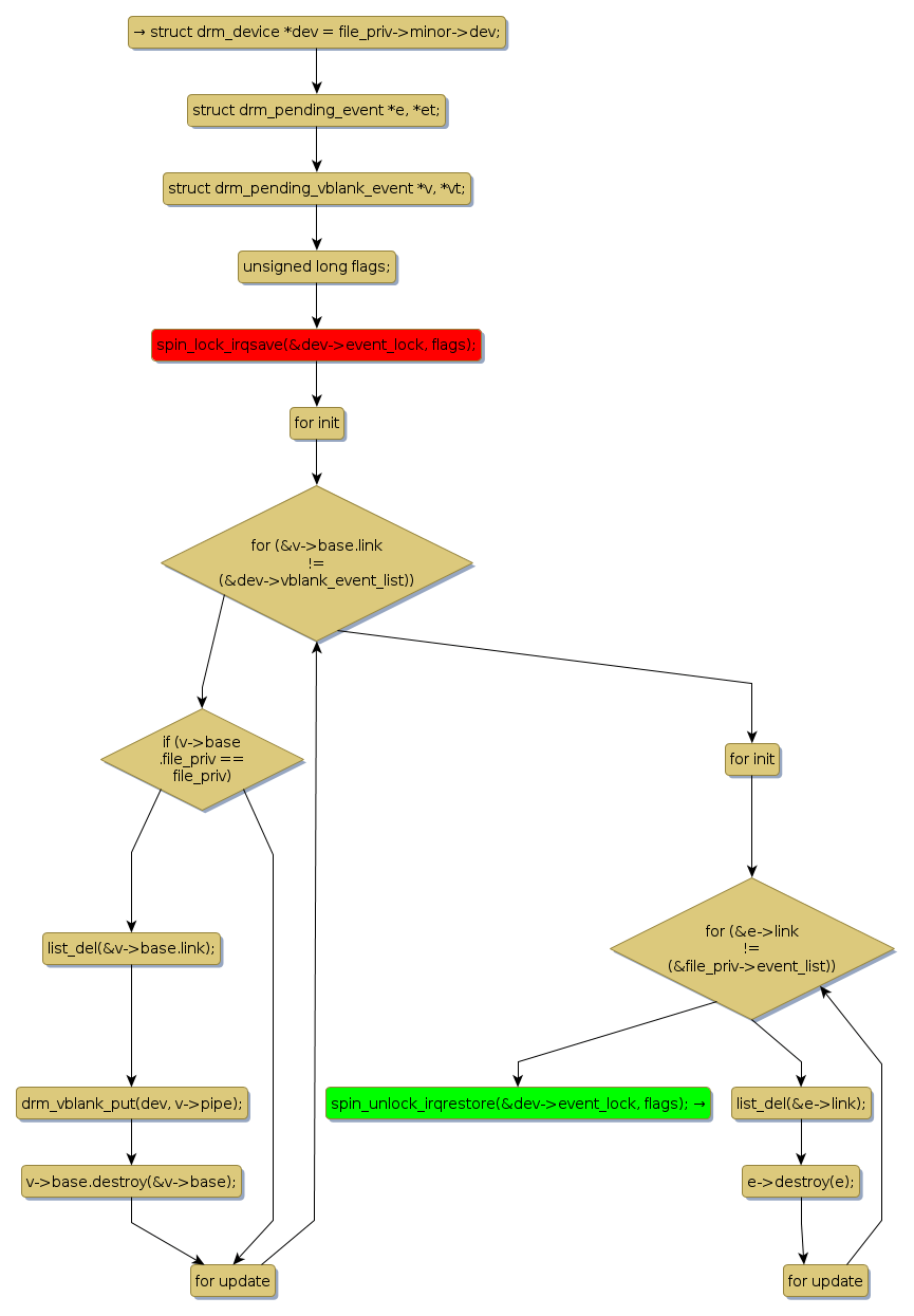
spin lock @ [7849+43+/linux-3.19-rc1/drivers/gpu/drm/drm_fops.c]
Instance Signature: event_lock
|
The Matching Pair Graph:
|
|
Function Name
|
Control Flow Graph (CFG)
|
Events Flow Graph (EFG)
|
Source Correspondence
|
|
drm_events_release
|
|
|
[7650+18+/linux-3.19-rc1/drivers/gpu/drm/drm_fops.c]
|